「芯力特」芯力特5Mbps (CAN FD)收发器芯片SIT1044

  • 发布时间:2022-06-30
  • 文章来源:星空电竞微电子
  • 分享到:

芯力特自主研发SIT1044芯片是一款应用于CAN协议控制器和物理总线之间的高性能(CAN FD)收发器芯片,可应用于卡车、公交、小汽车、工业控制等领域,总线耐压达到±40V,支持5Mbps(CAN FD)灵活数据速率,具有在总线与CAN协议控制器之间进行差分信号传输的能力……



芯力特±40V耐压(CAN FD)收发器芯片SIT1044,其主要特征如下:

图1 芯片引脚示意图(提供SOP8以及DFN3*3-8,小外形无引脚封装)


  • 总线耐压能力-40V~40V;

  • HBM防护8KV;

  • 支持5Mbps(CAN FD)(灵活数据速率);

  • 性能达到或优于“ISO 11898”标准,提供SOP8以及DFN3*3-8,小外形,无引脚封装;

  • 驱动器(TXD)显性超时功能,待机总线(BUS)显性超时功能,带唤醒功能的低功耗待机模式,内置过温保护功能;

  • SIT1044T/3型号I/O电压范围支持3.3V和5V MCU;

  • VCC和VIO电源引脚上具有欠压保护;

  • 通过-40℃~125℃高低温老化实验,满足工控与车载应用范围;

  • 高抗电磁干扰能力,未上电节点不干扰总线

 

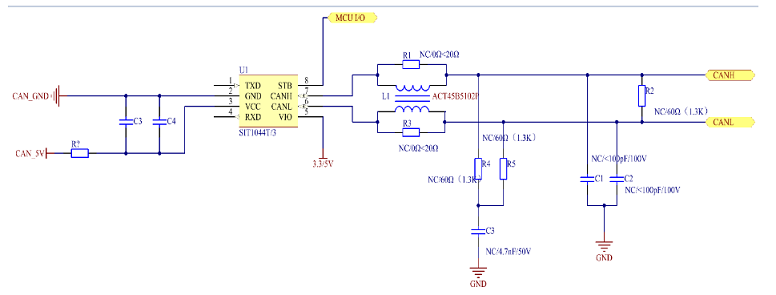
SIT1044T/3典型应用电路如下:



2 SIT1044T/3典型应用电路

 

SIT1044是一款满足国际标准的高性能(CAN FD)收发器芯片。芯力特成为拥有(CAN FD)系列型号,CAN系列型号,LIN系列型号齐全的国内模拟IC厂商。 


 

二、芯力特CAN系列型号如下:


三、芯力特LIN系列型号如下:

 

芯力特聚焦工业与车载领域,将提供更加丰富的高性能CAN收发器型号、LIN收发器产品供广大客户选用。



【本篇内容转载自芯力特电子科技有限公司】

【原文链接:http://www.sitcores.com/news/255.html】


相关新闻